- The Hidden Cost of “Three Teams” (iOS, Android, web)
- Where the Money Actually Goes
- How Flutter Wellness App Development Changes Your Budget
- Two-year TCO Comparison (Flutter vs Native)
- Comparative table
- What Wellness Brands Gain from Flutter App Development
- Start Your Flutter Wellness App Development Today
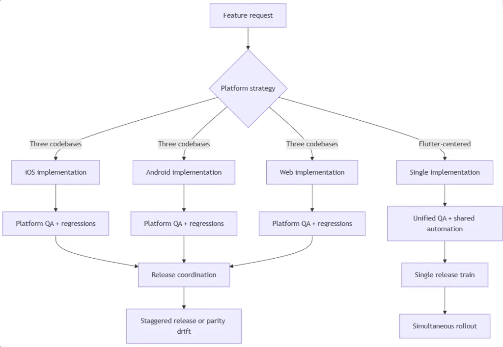
If you’re a wellness founder, flutter wellness app development might be the most underrated budget decision you’ll make. Building the same experience separately for iOS, Android, and web creates a structural cost leak – and it quietly drains your product budget every single sprint.
That’s not because your team is slow. It’s because of the duplication issue: building (and then maintaining) the same experience three separate times for iOS, Android, and web. This creates a structural budget leak: the same product is built, tested, and released three times.
The Hidden Cost of “Three Teams” (iOS, Android, web)
A three-stack product organization doesn’t just triple technical work. It multiplies coordination as well.
Adding people increases coordination and communication overhead; this is the intuition behind Brooks’ Law (“adding manpower to a late software project makes it later”). And basic project-management math shows why communication gets complex fast: the number of potential communication channels grows as n(n−1)/2.
Now apply that to three separate platform teams:
- Your product spec needs three interpretations (iOS patterns, Android patterns, web patterns).
- Your implementation needs three separate backlogs and three sets of technical tradeoffs.
- Your QA effort becomes a three-dimensional matrix (platform × device/browser × OS version).
- Your release becomes an orchestration problem: one store review delay or one regression can force a staggered launch, and staggered launches create user-visible inconsistencies.
While three dedicated teams can feel like “the safe choice” early on, it turns into a financial drag later: you aren’t paying just for code – you’re paying for permanent synchronization.
Where the Money Actually Goes
Founders often picture “development cost” as mostly coding hours. In practice, TCO combines at least four cost layers:
- Labor is the obvious one, and it’s not just salary. Benefits and employer costs are a real multiplier. For example, the BLS release shows that wages and salaries account for ~ 70% of employer costs and benefits ~30%.
- Quality engineering is the second layer. The OpenText press release on the World Quality Report reveals that 68% of organizations are either actively using GenAI or have roadmaps after pilots, and 72% report faster automation processes from GenAI integration. This means that teams are investing heavily in speeding up and scaling testing, not removing it.
- Maintenance is the third layer, and it’s where “cheap launch” strategies quietly die. A benchmarking perspective from ISBSG notes that maintenance and support activities can consume a large share of total ownership cost for software applications – from 65% to 85%.
- Release operations are the fourth layer: CI/CD, test automation upkeep, analytics, crash monitoring, and “fast hotfix” capability.
The practical takeaway: when you choose three separate stacks, you don’t just buy three builds. You buy three lifecycles.
How Flutter Wellness App Development Changes Your Budget
Flutter is explicitly positioned as a way to “build apps for mobile, web, desktop, and embedded devices – all from a single codebase.” That single codebase is not a magic trick; iit’san economic lever. It changes the cost structure in three ways:
First, it attacks duplication. Instead of writing the same UI flows three times, you build core flows once and adapt where needed. Production metrics show how far this can go: the Whirlpool case study reports 92% shared codebase, a 50% reduction in development costs, and a 35% increase in development speed for the Compra Certa app effort.
Second, it compresses time-to-feature across platforms. The BMW Group case study notes that moving away from multiple codebases “effectively solved the problem of feature disparity” and helped the team move faster while maintaining consistency across platforms. This is the kind of delta that changes not only cost, but growth strategy.
Third, it reduces feature-parity risk (which is a quality risk). Another notable case, the Tonal story, highlights this directly: they wanted equal attention for iOS and Android with limited resources and used Flutter to maintain parity; they report releasing new versions every two weeks post-launch.
Here’s the economic mechanism in one picture:

Two-year TCO Comparison (Flutter vs Native)
This section describes an approximate model, not a universal quote. We describe the model that assumes a “typical wellness v-one” including onboarding, profiles, subscription/payment flow, content library, basic tracking, push notifications, analytics/crash reporting hooks, and a companion web experience. However, we don’t take into consideration advanced wearables, real-time video, and heavy native-specific features.
For this model, we used BLS May 2024 median annual wages for software developers and QA/test roles, then converted to hourly costs with a benefits/overhead uplift based on BLS Employer Costs for Employee Compensation.
We got a conservative blended “fully loaded” hourly baseline:
- Developer ≈ $91/hour loaded (based on $133,080/year and the March 2024 wage/benefit split).
- QA ≈ $70/hour loaded (based on $102,610/year and the same split).
Team sizing (FTE) and schedule:
- Build phase: six months.
- Post-launch iteration and maintenance: eighteen months.
- Native+web build dev FTE: 5.5 (two iOS, two Android, 1.5 web).
- Flutter-centered build dev FTE: 3.0.
- QA FTE reduces with a single primary codebase (still testing multiple platforms, but with less duplicated logic). This direction aligns with the industry’s focus on test automation efficiency gains and on quality engineering investment trends.
“Shared overhead” for product design, DevOps, security, and product management is treated as $200,000 over two years, assumed equal in both scenarios (your actual number may be higher or lower; change it and recalculate).
Hosting is assumed to be $200/month for the web front-end hosting/CDN baseline, equal for both; backend hosting is out of scope.
Comparative table
| Category | Separate native iOS + native Android + separate web | Flutter-centered multi-platform |
| Development cost (build phase engineering only) | ~$480.5k | ~$262.1k |
| QA cost (build phase) | ~$101.0k | ~$67.4k |
| Maintenance + iteration (post-launch eighteen months; engineering + QA) | ~$625.3k | ~$312.6k |
| Release velocity benchmark (cross-platform feature lead time) | ~four weeks (higher coordination + parity risk) | ~two weeks (single primary implementation) |
| Hosting (web front-end only; two years) | ~$4.8k | ~$4.8k |
| Shared overhead (PM, design, DevOps, security; two years) | ~$200.0k | ~$200.0k |
| Total cost of ownership over two years | ~$1.41M | ~$0.85M |
| Delta | — | ~40% lower TCO |
What Wellness Brands Gain from Flutter App Development
Wellness is a special category because your product is rarely “one and done.” You’re continuously iterating on content, retention loops, subscription conversion, and trust. That makes platform economics especially unforgiving.
For yoga studios and boutique fitness brands, the core win is speed without fragmentation. Class schedules, membership flows, video libraries, streaks, and community features change frequently – and users notice inconsistency immediately. A Flutter-centered approach makes it structurally easier for you to keep the same experience across web, iOS, and Android devices. It also enables you to deliver seamless experiences without funding three separate builds.
Ultimately, by using Flutter, you can save a large chunk of your budget and spend more money on the things users actually feel – content quality, onboarding, personalization, stability, and support.
Start Your Flutter Wellness App Development Today
The biggest mistake wellness brands make isn’t overspending – it’s spending in the wrong places. When your budget is tied up in maintaining three parallel products, you’re not investing in what actually drives growth: better user experience, faster iteration, and stronger retention.
Flutter can change that all. What’s more important, it doesn’t just reduce development costs but also unlocks a different way of building products: faster, more consistent, and far more scalable.
At Dreambit, we help wellness brands design and build scalable, high-performing apps using Flutter, from idea and architecture to launch and growth. We don’t just write code; we help you eliminate hidden costs, speed up delivery, and create products users actually stick with.
👉 Let’s talk about your product and where you might be losing budget today.